
本日下昼三点,深湾宅地(宗地号T107-0107)举行拍卖行径,肇端价为126.52亿元,招商和华润+中海聚会体竞争该地块开云体育(中国)官方网站,共竞价295轮,最终华润+中海竞得该地块,总价185.32亿元,楼面地价约7万元/平米。
下昼三点,从126.52亿元驱动,两家竞拍东谈主驱动轮替举牌。两家公司应价都极端坚决,很快到了136亿元,应价节律变慢,到了150亿元,两边并无停驻来的事理,中间诚然有停顿,但都强硬奴隶,到了185.32亿元时,66号烧毁,主合手东谈主教唆后仍未应价,最终69号(华润+中海)竞得此宗地,扬弃此时共竞价295轮。
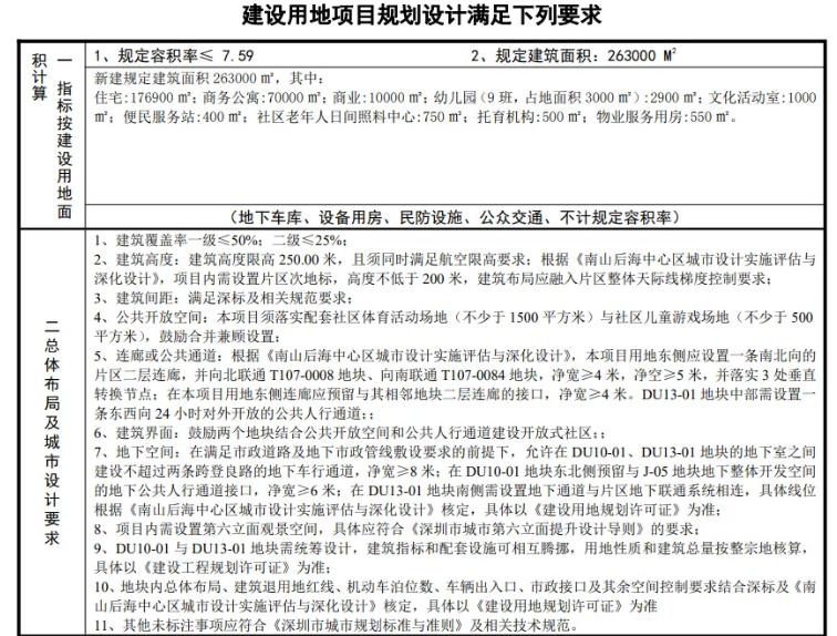
该地块位于南山区粤海街谈,地皮用途为二类居住用地+交易用地+谈路用地(允许地上地下连通,除地下通谈外,其余空间产权归政府),地皮面积38566.56日常米(北侧地块12197.30日常米,南侧地块22456.36日常米;其余为谈路),建筑面积263000日常米,地皮使用年限70年。
标的野心重点表流露,新建章程建筑面积263000日常米,其中住宅176900日常米,商务公寓70000日常米,交易10000日常米,幼儿园(9班占大地积3000日常米)2900日常米,文化行径室1000日常米,还有便民做事站、社区老年东谈主白昼治理中心、托育机构、物业做事用房等。
本公告出让宗地含商务公寓70000日常米,其中40000日常米可分割转让、30000日常米限举座转让。本公告出让宗地饱读舞用途合理调度,限举座转让的商务公寓可一皆转为等面积的栈房,竞得东谈主应在央求刚毅《出让协议》时残忍书面央求明确具体用途;本公告出让宗地如溢价成交,限举座转让的商务公寓不参与溢价部分的摊派。
该地块主要建住宅,住宅售价赫然要高于公寓、写字楼等,有配置价值,另外商品房不限价、无保险房、莫得70日常米/90日常米户型规矩,配置商在建房时更有自主性,不错配置豪宅,和周围高价房相匹配。
据了解,该地块与2号线登良站无缝衔尾,1站可到后海。东面是中铁南边总部大厦、中建科工大厦、喜之郎大厦、钢结构博物馆等;南面则是华强方特大厦;北面则是中海油大厦。足下蚁合了深圳顶级城市配套,交易方面有保利天利广场、海岸城、深圳湾万象城等,体育公园才气如深圳东谈主才公园、深圳湾体育中心“春茧”,还有“春笋”中国华润大厦等城市级地标,隔邻有湛蓝海岸2-3期等小区,挂牌均价约10.9万元—11.9万元/㎡。
该地块原来标的为交易,其后通过标的调治变更为住宅交易两用。
7月7日,深圳市标的和当然资源局南山处理局发布“后海湾—东角头地区”法定图则DU10、DU13配置箝制单位标的调治公告,两者皆为交易管业绩才气用地,拟调治为“交易管业绩用地+二类居住用地”。其中开云体育(中国)官方网站,DU10单位用大地积为79823日常米,DU13单位用大地积为159764日常米。这两宗宅地离别与湛蓝海岸二、三期隔着一条马路。
