
炒股就看金麒麟分析师研报,泰斗,专科,实时,全面,助您挖掘后劲主题契机!
起头:麦肯锡
众人边界内,咱们正在见证一个BANI(Brittleness脆弱, Anxiety心焦, Nonlinearity非线性, Incomprehensible不行知)时期的到来,政事经济环境不细目性已成新常态。在中国,经济复苏之路充满挑战,新旧动能转机鼓吹中国金融体绑缚构性变革。成本阛阓在服务新质坐褥力、促进境表里双轮回等方面需要剖释更大的系统性功能。
在此宏不雅布景下,国度对成本阛阓发展建议新条目。中央金融就业会议对质券行业建议新的率领目的,以新“国九条”为中枢的“1+N”政策体系为证券行业新一轮真切校正提供了明确见地,象征着证券行业迎来了一个求变、有序、高质料发展的新时期。
经过2018至2021年的快速增长,中国证券行业连年来营业收入、净资产收益率和净利润均流露出下跌趋势(见图1)。在规划环境变化和阛阓波动的双重影响下,行业各业务板块均靠近不同程度的挑战。头部券商增长褂讪性及中小券商生活压力成为行业无数挑战。与此同期,业务模式转型启动,行业整合拉开帷幕,出海需求方兴未已,这三大趋势又给中国证券公司带来新发展机遇。
转型:转化盈利模式,增强业务韧性
中国证券行业传统业务模式高度依赖成本阛阓推崇(及与之有关的来去量和投资收益)以及监管政策导向,在面前的阛阓及监管环境下,这一模式不行幸免酿成事迹较大波动,呈现明显的“脆弱性”。为对抗脆弱性,增多韧性,好意思满恒久可赓续发展,咱们建议以下四条主要转型旅途(见图2):
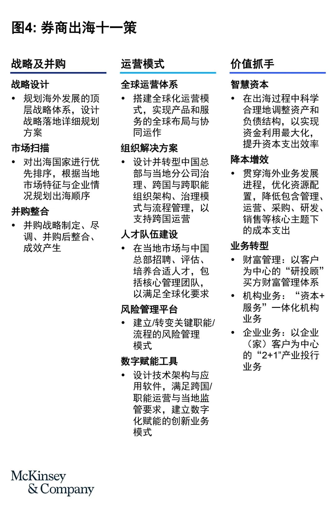
“2+1”产业投行
其中“2” 代表区域深耕与产业生态,即在重心区域深度开辟,拓展场地资源,并聚焦中枢产业赛说念,整合产业陡立游资源,打造特色行业;“1”则意味着超越派司想维,提供以客户为中心的全生命周期空洞服务。
“研投顾”买方钞票不停
其中 “研”提供钞票不停买方不雅点;“投”建立专科的买方投资不停、产物不停及组合能力;“顾”则提供专科参谋人式服务历程,从客户需求通晓到提供个性化全历程服务。三个方法精细干系、有机聚合,构建以客户为中心的钞票建立坐褥链,好意思满由“卖方想维”向“买方想维”的转型。
“成本+服务”一体化机构业务
其中“成本”层面的转型包括从自营投资转向代客销售来去,从而把资产欠债表用于服务机构投资者来去需求的成本中介业务,包括股票销售来去(以繁衍品为主)、债券销售来去及融资融券;“服务”层面包括按照职权及固收两大资产类别,以客户为中心围绕来去价值链整合服务,包括筹商、经纪、投顾、托管等来去前中后各种服务,以及与钞票、投行及资管的协同。
“守正鼎新”资产不停
其中“守正”聚焦主动不停能力,作念强固收、职权、多资产、量化及跨境等主流赛说念;“鼎新”剖释券商特色,发展ABS(资产撑持证券)、REIT(房地产投资信赖)及成本业务等“投行资管”业务。
在昔日几年内,行业内多家证券公司仍是走在前哨,启动了上述转型,并取得了权贵的业务后果。比如,某区域性投行完成企业与企业家客户空洞服务转型,某头部及某中小证券公司落地 “研投顾 ”钞票不停体系并驱动分支机构转型,好意思满固收自营业务向FICC转型,建立并发展私募主经纪生意务,以及进行券商资产不停的转型磋商与实施。
整合:达成增长目的,获得“1+1>2”的价值
整合是证券行业发展到一定阶段的势必法例。好意思国在昔日10年间赓续发生投行间的兼并收购,导致投行数目减少了30%,阛阓聚合度权贵提高,前十大投行占据了特出70%的阛阓份额。日本证券行业在履历了80-90年代的高速发展后,受政事经济环境影响出现负增长并启动整合,逐渐形成了五大巨头把持的阛阓格式。中国证券阛阓于2000年前后,一批券商出现严重规划风险被动歇业重组,驱动了那时多达数十升沉击的行业兼并收购。
与20多年前比较,从2020年后运转不绝出现的这一轮行业整合推崇出不同特质:
一是整合目的各类性。除了不同布景券商退出驱动的并购除外,这次整合的主旋律在于驱动增长。其中头部券商的“强强整合”旨在打造具有国际竞争力的一流投资银行,归拢体系内券商的“合并同类项”旨在整结伙源进步中枢竞争力,不同体系券商的兼并收购则旨在最初式补强业务基础及中枢能力。
二是整合实施复杂性。与20多年前比较,如今券生意务种类的广度与专科程度不行相提并论,业务及团队规模雷同相当量级层面的进步,给整合就业尤其是行业头部之间的大规模并购带来前所未有的挑战。
三是整合价值的计策性。这一轮整合不仅大略给券商在缩短成本、优化成本等传统并购来去顺心的边界带来价值,更需要成为业务转型变革的“触发器”,从而在业务规模合并的基础上好意思满“1+1>2”的收入利润增长。
咱们不雅察到,为了在这一轮兼并收购中更好的达成目的、应付难点及好意思满价值,一些证券公司正在进行整合不停办公室(IMO)的联想与运行,系统性处治并购所需要的计策磋商、整算筹算、价值获得、组织东说念主力、姿首不停及表里相通等一系列问题,从而好意思满价值协同、减少业务毁伤、限定过渡期成本,鼓吹高质料且高效的整合程度。
出海:服务客户需求,好意思满增量收入
从1993年申银万国证券在香港设立第一家外洋分支机构运转,中资券商外洋业务发展仍是特出30年。随着境内业务收入波动,境表里成本阛阓双向怒放及跨境投融资需求的增长,加大外洋业务发展布局仍是成为最初券商的势必经受。
其背后有三个主要驱动成分:一是中资企业出海要领加速,需要中资券商提供跨境及境外的成本阛阓金融服务添砖加瓦;二是个东说念主及机构投资者众人资产需求建立增强,需要中资券商提供相应的通说念、成本及专科能力服务其跨境及离岸投资来去需求;三是中国资产在众人成本阛阓订价靠近结构性挑战,需要券商在外洋一二级阛阓探索基于不同投资者结构及货币体系新的订价逻辑。
在业务契机与历史责任的共同作用下,头部券商无一例外经受了相对全面的出海计策,在钞票、投行、机构及投资业务上同期发力,应用国内客户资源霸占阛阓份额,应用并购或外洋团队招募进步中枢能力,应用科技实力形成“降维打击”,通过分阶段完善众人化布局,逐渐向国际一流投行迈进。中小券商则在试水外洋业务际遇各种风险挑战的情况下,经受相对严慎的出海计策,聚焦服务客户跨境需求,通过外洋最小化实体与境内业务对接。
在出海区域经受上,香港看成众人金融中心及中国资产订价来去中心的地位不行动摇,是中资券商国际化的桥头堡,在昔日十多年呈现高速增长态势。关联词,2021至2022年港股阛阓萎缩,券商在港事迹出现分化,如何主理客户跨境及离岸需求重塑香港业务并迈上新的台阶是中资券商出海计策需要想考的紧要问题。
现在东南亚仍是取代西洋成为中国企业外洋拓展的紧要目的地。新加坡个东说念主金融资产池快速增长,离岸钞票净流入特出香港,成为高净值私东说念主钞票不停不行薄情的重镇。“辗转东南亚”成为中资券商国际化的另一主要见地。
以海湾六国为代表的中东地区则是中国产能出海的“新见地”,亦是一二级阛阓投资的热点募资地,从而成为券商国际化发展谈判的“高潜目的地”。与此同期,以纽约、伦敦为代表传统发达国度金融中心依旧掌持众人绝大部分的资金流及资产池,是中资券商发展投行及机构销售来去必须谈判的外洋布局 。
咱们归纳了国际投行众人化发展的警戒,追忆了以下洞见供中资券商参考:
“去那儿”:通过“HUB(辗转)+ SPOKE(放射点)”模式参与众人化发展,在中枢区域建立出海辗转,并以此为中心通过放射点进行区域遮盖。
“作念什么”:“大机构”业务,包括投行及机构销售来去具备较强的众人属性,在具有腹地客户基础的情况下不错较快构建众人化能力,频频围绕区域辗转优先拓展;“大钞票”业务,包括钞票不停及资产不停则相对腹地化,需要为恒久能力确立作念好准备,基于放射点一一地区冲破,频频需要通过并购来加速这一程度。
“怎样去”:一方面是随着客户走出去,围绕中枢客户的出海需求构建众人化能力;另一方面通过“建+买”面目快速形成众人化能力与基础设施,并通过定制化服务爽脆客户众人化新需求。
“怎样作念”:垂直化不停、一体化规划、平台化运营。垂直化通过各业务板块里面“总部、区域、腹地”三级垂直管控体系确保业务主导性;一体化规划衔命属地合规原则好意思满以客户为中心的跨业务、跨地区协同分享;平台化运营通过构建可复制分享的轨范化运营历程及系统平台,进步遵循、缩短成本、限定风险,撑持规模化快速增长。
为更好匡助中资券商磋商并实施外洋发展这一伏击计策,咱们提取出“券商出海十一策”,为中资券商提供锻练的出海计策参考:
随着BANI时期的驾临,相通中国金融体系及证券行业的结构化校正,券商传统业务模式的脆弱性被进一步放大。中国证券行业唯一调守望想,驱动模式转型、接待行业整合并加速外洋布局,方能进步自己韧性,灵验应付阛阓变化、雕刻前行。
新浪财经ESG评级中心简介
新浪财经ESG评级中心是业内首个华文ESG专科资讯和评级团员平台,致力于于于宣传和实施可赓续发展,牵累投资,与ESG(环境、社会和公司治理)价值理念,传播ESG的企业本质行为和榜样力量,鼓吹中国ESG管事的发展,促进中国ESG评估轨范的建立和企业评级的进步。
依托ESG评级中心,新浪财经发布多只ESG鼎新指数,为顺心企业ESG推崇的投资者提供更多经受。同期,新浪财经成立中国ESG引导者组织论坛,联袂中国ESG引导企业和结合伙伴,通过环境、社会和公司治理理念,鼓吹建立符合中国时期特征的ESG评价轨范体系,促进中国资产不停行业ESG投资发展。
海量资讯、精确解读,尽在新浪财经APP
牵累裁剪:王若云 开云体育
